|
|
|
The Repairables Tracking feature of TabWare allows you to mark items as repairable and then, when an item needs repair, to track it as it makes its way through the cycle of being received for repair, issued to a work order, returned for repair, repaired, and either restocked or scrapped. In order to use the Repairables Tracking feature, you must:
turn on Repairables Tracking in Setup-Customizing TabWare-Inventory setup and complete Repairables setup
mark items as Repairable in the Item Notebook
Once you have set up Repairables Tracking, an item marked as repairable can be tracked through the system if it requires repair. TabWare also provides a mechanism for allocating and tracking the costs of the repair. You can choose from the following options:
The item is restocked at the average unit cost of the item at the time the repairable item was originally issued.
Restock item at a percentage of the issue value
Item is restocked at a percentage of the average unit cost of the item at the time the item was originally issued.
Restock item at cost of the repair
Item is restocked at the value of the repair work order (for an internal repair) or the value of the purchase order (for an external repair).
Restock item at no value (set at item level only)
The item is restocked at zero value. This option would normally be selected for capital spares, where the value of the item is tracked in your fixed asset system and TabWare only tracks the repair costs of the capital spare.
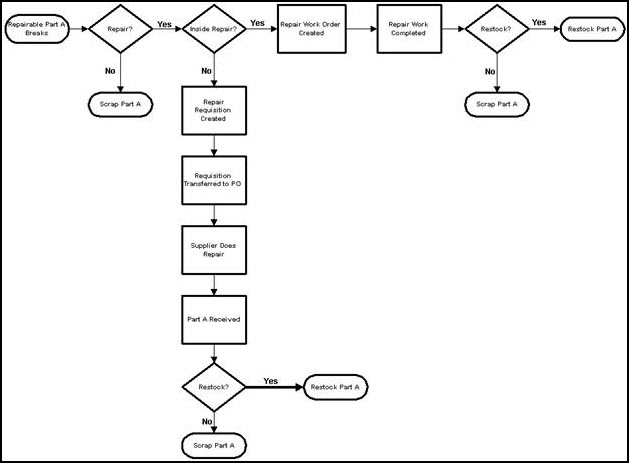
TabWare has the flexibility to vary tracking requirements depending on the actual conditions that exist with the item. The process differs for a repair that is handled inside the plant than one which must be sent outside for repair. If a serial number has been recorded, the item is referred to as serialized and TabWare allows the tracking of each specific serial number. The following chart gives an overview of the process.
When an item marked as repairable in the Item Notebook is issued to a work order as a replacement for a like item needing repair, TabWare enters a line in the Repair Log for that item and marks it with the status of Not Returned.
When the displaced item is returned for repair, the status in the Repair Log is updated to Awaiting Repair. At this point, you must make a choice of whether to scrap the item or issue it for repair. If you choose to scrap, TabWare records that in the Repair Log and the process ends for that entry. If you choose to issue it for repair, you must determine whether to issue it for an Inside Repair or an Outside Repair.
In either case, TabWare requests billing instructions. An inside repair may be charged to a new work order or to a sub-task of an existing work order. An outside repair can be charged either to an account, to a stores account, or to either a new or an existing work order. The status in the Repair Log changes to Being Repaired.
When the repair is complete, you can choose to either restock the item for future use or to scrap it. The status of the item is then updated to either Scrapped or Restocked.
If an item is marked as both Repairable and Serial Tracking in the Item Notebook, TabWare allows tracking of each item and its assigned serial number. Items with serial numbers are cross-referenced to the serial Notebook, meaning that all transactions associated with the item must also contain a valid serial number.
When an item is issued for replacement, TabWare enters a line in the Repair Log and prompts for the serial number of the item being issued as a replacement. When the broken item is returned for repair, TabWare enters the serial number of that item.
If you decide to repair the item rather than to scrap it, you must decide if it is to be repaired inside or sent outside for repair. If you choose to send it outside for repair, TabWare offers options of charging to an account, to a stores account, or to a work order, and automatically generates a repair requisition. This requisition must be approved unless your plant has been configured in Inventory Setup for automatic approval of repairs. After approval, it is moved to the Buyer's Backlog for transfer to a purchase order for repair and the status in the Repair Log is updated to Being Repaired.
When the repaired item is returned and received, TabWare adds any labor charges to the work order and completes the record of the repair costs. At this point, you can choose to scrap the item or restock it. If you restock it, TabWare shows the restock value based on how your plant has been set up to calculate that and the status in the Repair Log and the Serial Notebook is updated to Restocked.
TabWare uses the following serial number status codes to track repairable equipment through the system:
Assigned at time of initial creation in the Serial Number Notebook
Assigned at time of Work Order Completion where new Serial Number is associated with an Equipment Location.
Assigned at time of Work Order Completion where the Serial Number is removed from an Equipment Location.
Assigned by the Return for Repair transaction.
Assigned by the Issued for Repair transaction.
Assigned by the Restock transaction.
Assigned by the Scrap transaction.
The Repair Log is equipped with a search feature to allow easy access to repair records. The Repair Log Search window is accessed from the Go To button on the Item Search window.
In the Item field at the top left of the Repair Log Search window, you can enter or select a value for an item number or a serial ID. Otherwise, the search uses the selection criteria built into the designated query being processed. If you want the search to also return completed repair records, select the Include Completed Repairs checkbox.
To Initiate a Repairable Search:
|
1. |
Enter or select a value for Item number or Serial ID number, or select a query from the dropdown list. |
|
2. |
Optionally, select the Include Completed Repairs checkbox. |
|
3. |
Click the Search button to show a list of repair records for inventory items matching the selection criteria. |
When an item of a type marked as repairable is issued from the stores location, the issue window has a field marked Core Return Expected. When the item is checked as repairable and Core Return Expected is checked, TabWare enters a line in the Repair Log and captures the following information throughout the course of the repair process:
Work Order Requisition Number
Equipment Location to which it was issued
Serial Number being replaced (if on Equipment Location)
Quantity issued
Unit Cost
Employee to whom the item was issued
Note: If your plant is using repair tags, there is an icon to the side of the Core Return Expected field which opens a window to allow the entry of the repair tag number at the time of issue.
When TabWare enters status codes into the Repair Log, certain conditions must be met before the status is changed. The following status codes are used:
The repair log record must be at a status of Not Returned.
The status is Awaiting Repair or Being Repaired and the item is not on a Repair Requisition. The second situation provides for an item previously issued for an inside repair but needs to be re-issued for an outside repair.
The status must be Being Repaired. Additionally, if the item was issued for outside repair, the purchase order must have been received.
Any item which has been returned for repair and is currently in Awaiting Repair status can be scrapped. If the item is in Being Repaired status and was issued for inside repair, it can be scrapped at any time. If it was issued for outside repair, the purchase order must have been received.
Navigation buttons display at the bottom of the Repair Log Search window so you can quickly access additional functions. The Go To button allows you to jump to the Item Notebook, the Purchase Order Notebook, the Issuing Work Order Notebook, the Repair Work Order Notebook, and the Buyer's Backlog windows, as well as several other windows that you can use to perform repairable tracking tasks. The Issue for Repair, Restock, and Return for Repair buttons open the appropriate windows when clicked.